OBJETIVO:
Establecer un procedimiento para seguir la gestión de pago de los servicios de nube de forma centralizada.
ALCANCE:
El presente procedimiento alcanza al proceso vinculado al pago de los servicios de nube de los proveedores AWS (Amazon Web Services), GCP y OCI (Oracle Cloud Infrastructure), desde la recepción de la factura hasta la contabilización de esta. Busca establecer un marco claro para garantizar la transparencia, eficiencia y cumplimiento del proceso de pago, asegurando una distribución correcta a todas las áreas usuarias.
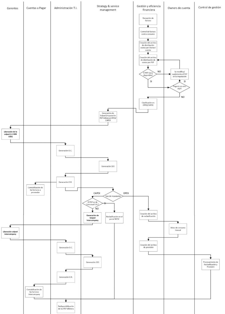
Diagrama del procedimiento

Diagrama de Gantt

Desarrollo
1 Gestión de pagos
1.1 Creación de los archivos de distribución de costos (01 y 02)
El objetivo del armado de los archivos 01 y 02 es tener visibilidad sobre la apertura de los costos para cada una de las cuentas, relacionarlo con el owner de cada una de las mismas y asignarle el elemento PEP con el que se va a abonar dicho consumo.

1.2 Control de disponible de PEP y clasificación en OPEX/CAPEX
Para la correcta creación de los archivos, se realiza un control de todos los PEP que se utilizarán para el pago de la factura, se ejecuta la transacción CJE0 y se cruza con el archivo para asegurarnos que los PEP tienen disponible.Una vez que se corroboró que los PEP tengan disponible, consultamos con los Owners que esos sean los PEP que se van a utilizar y se realizan estos dos controles hasta que tenemos una lista que tenga disponible y que esté validada por el owner.Por último, el área de gestión y eficiencia financiera entrega la apertura del costo total de consumo de nube abierto por CAPEX y OPEX, es decir, cuánto del monto total se pagará con PEP de CAPEX y cuánto con PEP de OPEX.
1.3 Generación de SOLPED (imputación PEP billetera)
El equipo de Strategy & Service Management realiza la carga de las solicitudes con imputación OPEX/CAPEX utilizando los PEP billetera disponibilizados por Control de Gestión. Para la creación de las SolPed, se usa el material asignado por Procurement y el Contrato Marco generado para cada nube.
1.4 Solicitud de liberación
Para la liberación de las SolPed generadas, se debe recurrir al gerente de cada país, ya que la estrategia de liberación de estas fue la correlativa con cada gerencia y el monto total de la factura se subdividió los gastos incurridos por cada uno.
1.5 Gestión de pagos
Luego de la liberación de las solicitudes, el área de Strategy & Service Management solicita la creación de las Órdenes de Compras a Administración T.I. y genera el preingreso 103 y 105 (OR). Para cerrar el proceso de pagos, el equipo solicita la contabilización de las facturas al equipo de Cuentas a Pagar.
2 Redistribución de costos
2.1 Redistribución de costos por imputación CAPEX
2.1.1 Generación de SOLPED intercompany
El equipo de Strategy & Service Management avanza con la creación de las solicitudes para la activación de consumos con imputación CAPEX según la clasificación de la sociedad de cada PEP y país. Para la creación de las SolPed se utiliza el material asignado por Procurement eligiendo el tipo de solicitud no negociada y asignando proveedor Fijo: Cencosud S.A, y la estrategia elegida es IT Tech. Para los PEP de Brasil se utiliza un material genérico y se asigna un porcentaje de impuesto adicional.
Para los PEP cuya sociedad pertenezca a Cencosud SA. se realiza una
reclasificación en el portal de workflows CSC por tratarse de la misma sociedad de
pago.
2.1.2 Solicitud de liberación Para la liberación de las SolPed generadas, la aprobación estará a cargo de los gerentes del país donde se utilice el CAPEX correspondiente.
2.1.3 Generación OC, 103, OR y contabilización de factura Luego de la liberación de las solicitudes, se solicita la creación de las Órdenes de Compra y se procede a generar el preingreso 103 y 105 (OR). Para cerrar el proceso de pagos, el equipo de Strategy & Service Management solicita la contabilización de las facturas al equipo de Cuentas a Pagar.
2.2 Redistribución de costos por imputación OPEX
2.2.1 Creación de los archivos 03 y 05
Utilizando como base el archivo 02, con los PEP validados tanto con los Owners como con SAP para corroborar que tengan disponible, se crea el archivo 03 que se utiliza como input para Control de Gestión al procesar la reclasificación del gasto. Este archivo muestra el PEP y el monto a imputar.
El archivo 05 tiene una estructura similar al 03, pero los montos imputados corresponden a la provisión de los costos del mes en curso.

2.3 Vaciado de PEP billetera y contabilización de facturas
Para cerrar el proceso de pagos, el equipo de Strategy & Service Management solicita vaciar los PEP billetera al equipo de Administración TI.
Definiciones y terminología
- Solicitud de Pedido (SolPed): Documento de SAP que crea un sector solicitando al Departamento de Compras la adquisición de productos o contratación de servicios.
- Orden de Compra (OC): Documento por el cual el vendedor y el consumidor expresan estar de acuerdo sobre el pedido y su precio.
- Procurement: Departamento encargado de la negociación y adquisición eficiente de productos y servicios.