Objetivo
Establecer las pautas y pasos necesarios para llevar a cabo el proceso de compras a través de Marketplace para productos de software, garantizando una gestión eficiente desde la negociación con el proveedor hasta el pago.
Alcance
Abarca el proceso completo de adquisición de productos de software a través de Marketplace, desde la solicitud de compra hasta el pago al proveedor, involucrando los diferentes roles clave, como el Usuario, las áreas de FinOps, Licenciamiento, Gestión TI y Procurement y el Proveedor de Nube. Busca establecer un marco claro para garantizar la transparencia, eficiencia y cumplimiento del proceso de compras.
Definiciones
-
Acuerdo de Documentación de Adquisiciones (ADA):
Documento que registra los términos y condiciones acordados durante la negociación con el proveedor.
-
Gestión de Tecnologías de la Información (TI):
Área especializada que se encarga de planificar, organizar, dirigir y controlar los recursos y procesos relacionados con la tecnología de la información dentro de la organización.
-
Facturación Interna de la Nube:
Proceso interno gestionado por FinOps para el pago de servicios en la nube, optimizando costos y maximizando el valor entregado.
-
FinOps:
Equipo que ejecuta la práctica que combina operaciones financieras con la gestión de la nube para optimizar costos y maximizar el valor de los recursos en la nube.
-
Licenciamiento:
Equipo encargado de revisar y aprobar ofertas privadas de productos de software en la plataforma del Marketplace.
-
Orden de Compra:
Documento emitido después de cerrar la Solicitud de Pedido (SolPed) para formalizar la adquisición de productos de software.
-
Plataforma del Marketplace:
Entorno digital que facilita transacciones comerciales con proveedores de software.
-
Procurement:
Departamento encargado de la negociación y adquisición eficiente de productos y servicios.
-
RFP (Request for Proposal):
Es un documento formal que se utiliza en el proceso de adquisición para invitar a los proveedores a presentar propuestas detalladas que describan cómo cumplirían con los requisitos y necesidades específicas de la organización.
-
Solicitud de Pedido (SolPed):
Documento que inicia el proceso de compra y se asocia a la suscripción del software y al contrato marco del proveedor.
-
Usuario:
Persona que inicia la solicitud de compra y la cual dará uso del software en cuestión. Cuando el usuario es el área de Licenciamiento, todas las tareas relativas al usuario caen dentro de la responsabilidad de esta área.
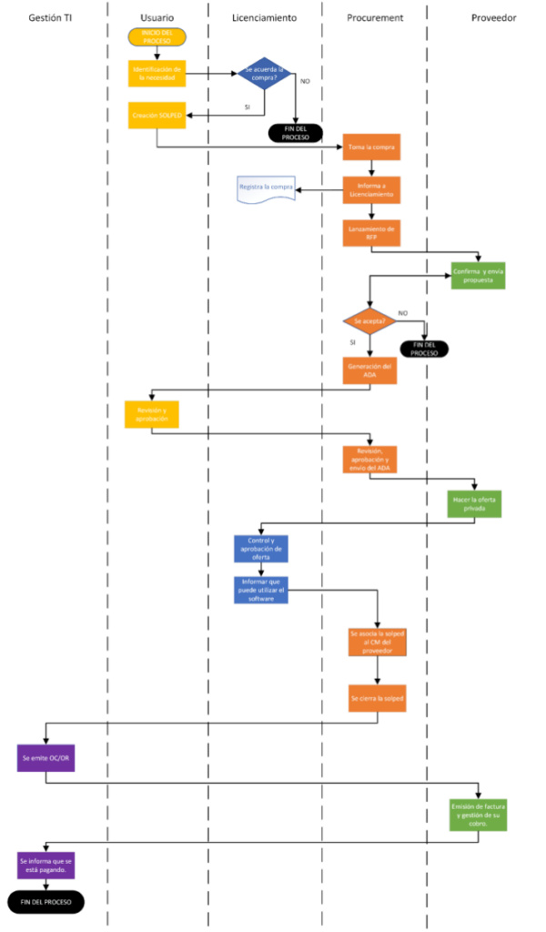
Procedimiento
1. Detección de la necesidad
Responsable: Usuario
El cliente detecta la necesidad
Puntos de Control:
- Descripción Detallada: El usuario debe proporcionar una descripción detallada de los productos o servicios que se desean adquirir.
- Presupuesto Asignado: Verificar que la solicitud esté alineada con el presupuesto asignado para compras.
- Urgencia o Plazos Específicos: Especificar si la compra tiene una urgencia particular o plazos específicos.
2. Control y acuerdo de la compra
Responsable: Licenciamiento
El área de Licenciamiento controla que la compra que se solicita sea correcta, que no se esté solicitando un software ya adquirido y que los términos sean correctos.
3. Solicitar los fondos necesarios y crear la SolPed
Responsable: Usuario
El cliente solicita los fondos necesarios e inicia el proceso de creación de la solicitud de pedido.
Puntos de Control:
- Presupuesto Disponible: Validación de que el usuario verifica la disponibilidad de fondos antes de crear la Solicitud de Pedido (SolPed).
- Conformidad con Políticas de Compras: Asegurarse de que el usuario sigue las políticas y procedimientos de compras establecidos por la organización al crear la SolPed.
- Datos Completos en la SolPed: Verificación de que todos los campos necesarios en la SolPed estén completos y proporcionen información detallada sobre los productos o servicios solicitados.
4. Lanzar RFP
Responsable: Procurement
El área de Procurement se involucra únicamente para aquellas compras que superen los 1500 USD. En caso de el gasto superar el monto indicado, esta área debe lanzar el RFP.
Puntos de Control:
- Revisión de Requisitos del RFP: Asegurarse de que los requisitos del RFP estén claramente definidos y alineados con las necesidades de la organización.
- Cronograma de RFP: Verificación de que se establezca un cronograma claro para el proceso de RFP.
- Lista de Proveedores Invitados: Verificación de que la lista de proveedores invitados sea apropiada.
- Evaluación de Propuestas: Establecer criterios claros para la evaluación de propuestas.
- Documentación Completa del RFP: Asegurarse de que toda la documentación relacionada con el RFP esté completa.
5. Confirmar participación y enviar propuesta
Responsable: Proveedor
Es responsabilidad el proveedor confirmar la participación y enviar la propuesta.
Puntos de Control:
- Confirmación de Requisitos del RFP: Verificar que el proveedor haya comprendido claramente todos los requisitos establecidos.
- Cumplimiento con Condiciones Legales: Asegurarse de que la propuesta cumpla con todas las condiciones y términos legales.
- Envío Completo y Oportuno: Verificación del envío completo y dentro del plazo establecido.
- Confirmación de Condiciones Comerciales: Verificar la confirmación de condiciones comerciales.
6. Negociar propuesta
Responsable: Procurement
El área de Procurement se encarga de negociar las propuestas con los proveedores.
Puntos de Control:
- Análisis de Propuestas: Realizar un análisis detallado de las propuestas recibidas.
- Estrategia de Negociación: Desarrollar una estrategia de negociación clara.
- Revisión Legal: Someter las propuestas a una revisión legal.
- Aprobación Preliminar de Condiciones Comerciales: Obtener aprobación preliminar.
- Seguimiento de Plazos: Asegurarse de que la negociación se realice dentro de los plazos establecidos.
- Asegurar Competitividad: Garantizar un entorno competitivo durante la negociación.
- Comunicación con el Proveedor: Mantener una comunicación efectiva.
- Revisión de Condiciones Técnicas: Verificar las condiciones técnicas.
- Identificación de Riesgos: Evaluar y mitigar posibles riesgos.
- Condiciones de Pago y Entrega: Verificar y negociar condiciones.
- Evaluación de Impacto Financiero: Evaluar el impacto financiero.
7. Generar el ADA, comunicar y lanzar a aprobación
Responsable: Procurement
El área de Procurement se encarga de generar el ADA y comunicar principalmente a Licenciamiento toda la información relevante con respecto a la compra. Además, Lanza el proceso de aprobación de esta.
Puntos de Control:
- Precisión del ADA: Verificar la precisión y completitud de la información contenida en el Acuerdo de Autorización de Adquisición (ADA).
- Alineación con Propuestas y Negociaciones: Asegurarse de que el ADA esté completamente alineado con las propuestas negociadas y los acuerdos alcanzados durante la fase de negociación.
8. Revisar y aprobar
Responsable: Usuario
El Usuario debe revisar que el ADA esté alineado con sus requerimientos y en caso de ser así aprobarlo.
Puntos de Control:
- Evaluación de Condiciones Comerciales: Realizar una evaluación minuciosa de las condiciones comerciales especificadas en el ADA.
- Cumplimiento con Requisitos Específicos: Verificar que el ADA cumple con los requisitos específicos del usuario.
9. Enviar el ADA al proveedor
Responsable: Procurement
Una vez aprobado por el usuario, el área de Procurement debe hacer el envío del ADA al proveedor.
10. Hacer la oferta privada en Marketplace
Responsable: Proveedor
El Proveedor debe hacer la oferta privada en Marketplace y esta debe estar alineada con las negociaciones previas.
11. Controlar y aprobar la oferta
Responsable: Licenciamiento
El área de Licenciamiento debe controlar y aprobar la oferta privada emitida por el proveedor, analizando que la misma este alineada con las condiciones previamente informadas por Procurement.
Puntos de Control:
- Evaluación de Condiciones Comerciales: Realizar una revisión detallada de las condiciones comerciales propuestas por el proveedor en la oferta privada. Confirmar que estas condiciones corresponden a las definidas en el ADA
12. Informar que puede usar software
Responsable: Licenciamiento
El área de Licenciamiento debe comunicar al usuario que el software se encuentra disponible para su uso.
13. Asociar la SolPed al Contrato Marco del proveedor
Responsable: Procurement
El área de Procurement debe asociar la SolPed al contrato marco del proveedor.
Puntos de Control:
- Asociación Correcta de la SolPed al Contrato Marco: Asegurarse de que la SolPed se asocie correctamente al contrato marco correspondiente.
- Conformidad con Términos y Condiciones: Verificar que los términos y condiciones de la SolPed estén en conformidad con los establecidos en el contrato marco.
- Verificar Plazos de Entrega y Condiciones de Pago: Asegurarse de que los plazos de entrega y las condiciones de pago especificados en la SolPed estén alineados con el contrato marco.
14. Cerrar la SolPed
Responsable: Procurement
El área de Procurement debe cerrar la SolPed y comunicar a las áreas correspondientes.
Puntos de Control:
- Verificar la Conformidad de la Entrega: Asegurarse de que los productos o servicios solicitados en la SolPed hayan sido entregados conforme a los términos y condiciones acordados.
- Comparar Factura con la SolPed: Verificar que la factura del proveedor coincide con los detalles especificados en la SolPed.
- Asegurar Documentación Completa: Confirmar que toda la documentación relacionada con la SolPed esté completa y archivada adecuadamente.
- Comunicación con FinOps: Informar a FinOps sobre el cierre de la SolPed para garantizar una contabilidad precisa.
15. Emitir OC
Responsable: Gestión TI
El área de Gestión TI, es responsable de emitir la Orden de Compra relacionada a la adquisición del software en cuestión.
Puntos de Control:
- Validación de la Información de la Orden de Compra: Verificar que la información sea precisa y esté completa.
- Revisión de Términos y Condiciones: Verificar que los términos y condiciones estén en línea con las negociaciones previas.
- Seguimiento de Plazos de Entrega: Asegurar que los plazos sean consistentes con los requisitos.
- Verificación de Datos del Proveedor: Confirmar que la información del proveedor sea correcta y actualizada.
- Registro Documentado de la Emisión: Mantener un registro documentado de la emisión.
- Comunicación con el Proveedor: Notificar al proveedor sobre la emisión de la orden de compra.
16. Emitir Factura
Responsable: Proveedor
Una vez finalizado el proceso de emisión de Orden de Compra, el Proveedor debe emitir la factura.
17. Informar a todas las áreas que se realiza el pago
Responsable: Gestión TI
El área de Gestión TI, debe informar a todas las áreas involucradas en el proceso, incluyendo a FinOps, toda la información relativa al pago.
Puntos de Control:
- Comunicación Completa y Precisa: Verificar que la comunicación a todas las áreas sea completa y contenga información precisa sobre el pago.
- Seguridad de la Información: Asegurar que la información compartida sobre el pago esté protegida.
- Canal de Comunicación Adecuado: Utilizar el canal de comunicación apropiado para llegar a todas las áreas.
- Confirmación de Recepción de la Comunicación: Establecer un mecanismo para confirmar que todas las áreas hayan recibido la comunicación.
Diagrama de Flujo
